Home Page
Resume
  • Academic Work
  • Techniques in Ambiguity - Thesis
  • Concrete Context
  • Luminous Louvers
  • Acting Architecture
  • Hybrid Habitat
  • Nuanced Nomads
  • Robotic Research
  • Ceramic Studies
  • Professional Work
  • Virginia Museum of Contemporary Art
  • Williamsburg Sports & Event Center
  • Franklinton Cycle Works Renovation
  • Shekinah Christian School Addition & Renovation
  • UCH Chapel Hill Renovation
  • World of Wonders Daycare Renovation
Contact
Ally Hutchison
Home Page
Resume
  • Academic Work
  • Techniques in Ambiguity - Thesis
  • Concrete Context
  • Luminous Louvers
  • Acting Architecture
  • Hybrid Habitat
  • Nuanced Nomads
  • Robotic Research
  • Ceramic Studies
  • Professional Work
  • Virginia Museum of Contemporary Art
  • Williamsburg Sports & Event Center
  • Franklinton Cycle Works Renovation
  • Shekinah Christian School Addition & Renovation
  • UCH Chapel Hill Renovation
  • World of Wonders Daycare Renovation
Contact

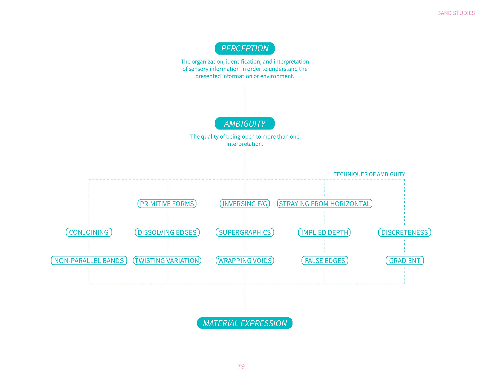
Techniques in Ambiguity - Thesis

↑Back to Top